防治尿酸高,这几味中药可以帮到你
发布时间:2021-10-16 来源 :广东省中医药局 作者:佚名
痛风发病时痛苦异常,在古代称为“白虎历节”,就像老虎咬人的关节一样,可谓疼痛难忍。《丹溪心法》:“痛风,四肢百节走痛是也。”
现代医学认为痛风是一种代谢性疾病,是嘌呤代谢异常导致尿酸产生过多或排泄减少而引起的反复发作急性或慢性痛风性关节炎,属于中医痹病的范畴。以40岁以上的中老年人为高发群体,并且患病率随年龄的增加而上升。近年来有年轻化的趋势,男性患病率高于女性。
高尿酸血症是痛风的发病基础,然而研究表明,高尿酸血症也会导致糖尿病、血脂异常及慢性肾病、心脑血管等疾病,痛风只是冰山一角。随着生活水平的提高,高尿酸血症也呈逐年上升趋势,已成为继高血压、高血糖、高血脂之后的第四大危险因素,严重威胁人们健康。
何为高尿酸血症?
诊断标准:正常嘌呤饮食状态下,非同日2次空腹血尿酸水平>420μmol/L(成年人,不分男女)。《中国高尿酸血症与痛风诊疗指南(2019)》
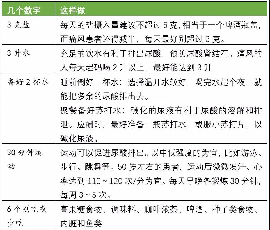
这样降尿酸:
高尿酸血症患者一是减少尿酸的生成:饮食要少盐、不吃或少吃高果糖食物、调味料、咖啡、浓茶、啤酒、种子类食物、内脏及鱼类;
二是促进尿酸的排出:多喝水、适量运动。
能降尿酸的中药
中医讲究药食同源。根据辨证适当服用中药,既能降尿酸,也帮助减轻长期服用降尿酸药物引发的副作用。
土茯苓
【性味与归经】甘、淡,平。归肝、胃经。
【功能与主治】解毒,除湿,通利关节。用于梅毒及汞中毒所致的肢体拘挛,筋骨疼痛;湿热淋浊,带下,痈肿,瘰疬,疥癣。
【用法与用量】15~60g,煮水或煲汤。
土茯苓不仅可以抗炎止痛,还可以抑制尿酸形成。
车前子
【性味】甘,寒。
【功能与主治】清热利尿通淋,渗湿止泻,明目,祛痰。用于热淋涩痛,水肿胀满,暑湿泄泻,目赤肿痛,痰热咳嗽。
【用法与用量】9~15g,煮水饮。
车前子能促进尿酸排泄,有效降低尿酸,但寒体慎用。
金钱草

【性味】甘、咸,微寒。
【功能与主治】利湿退黄,利尿通淋,解毒消肿。用于湿热黄疸,胆胀胁痛,石淋,热淋,小便涩痛,痈肿疔疮,蛇虫咬伤。
【用法与用量】15~60g。
玉米须

【性味】甘,平。
【功能与主治】清热、祛湿、利尿。
【用法与用量】15g-30g,泡水或者煮水喝,不论体质寒热,均可服用。
玉米须泡水口感好,价廉易得,对降低血尿酸疗效确切。
绵萆薢
【性味】苦,平。
【功能与主治】利湿去浊,祛风除痹。用于膏淋,白浊,白带过多,风湿痹痛,关节不利,腰膝疼痛。
【用法与用量】9~15g。
绵萆薢是治疗小便浑浊的上等药材,有一定的降尿酸的作用。
薏苡仁
【性味】甘、淡,凉。
【功能与主治】利水渗湿,健脾止泻,除痹,排脓,解毒散结。用于水肿,脚气,小便不利,脾虚泄泻,湿痹拘挛,肺痈,肠痈,赘疣,癌肿。
【用法与用量】9~30g,用于煮粥或煲汤。体寒者慎用。
以上中药有一定降尿酸作用,建议在医师指导下辨证使用。
运化泄浊汤
【原料】葛根30g,土茯苓 30g,车前草 15g, 薏苡仁30g ,苍术 15g ,川牛膝15g ,杜仲15g,威灵仙15g,巴戟天15g。
【用法】熬煮后代茶饮用。
【注意事项】中药药方因人而异,大家需要咨询专业医生后方可服用。■
原文链接:http://szyyj.gd.gov.cn/zyyfw/ysbj/content/post_3559752.html
[免责声明] 本文来源于网络转载,仅供学习交流使用,不构成商业目的。版权归原作者所有,如涉及作品内容、版权和其它问题,请在30日内与本网联系,我们将在第一时间处理。
- 上一篇:秋季养肺,推荐五个小技巧五款茶
- 下一篇:寒露至,养生宜适寒热温凉,顺阴阳消长


